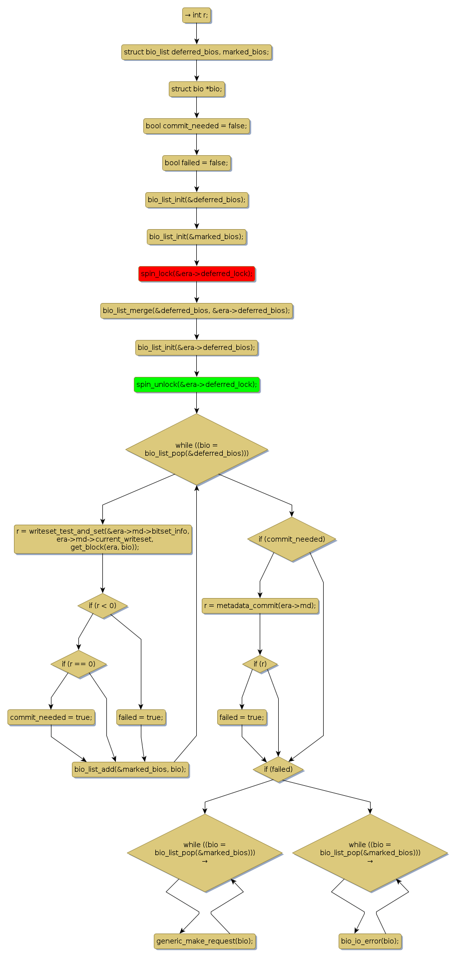
Instance Verification Kit (IVK)
spin lock @ [27991+31+/linux-3.19-rc1/drivers/md/dm-era-target.c]
Instance Signature: deferred_lock
|
The Matching Pair Graph:
|
|
Function Name
|
Control Flow Graph (CFG)
|
Events Flow Graph (EFG)
|
Source Correspondence
|
|
process_deferred_bios
|
|
|
[27763+21+/linux-3.19-rc1/drivers/md/dm-era-target.c]
|